准备工作
在开始部署之前,确保你已经准备好了以下资源:
一台可以运行Docker的机器(建议使用Linux或者Windows Subsystem for Linux (WSL))。
闲鱼账号,并已完成基本的账户认证和设置。
xianyu-auto-reply
开源地址:
一个功能完整的闲鱼自动回复和管理系统,支持多用户、多账号管理,具备智能回复、自动发货、自动确认发货、商品管理等企业级功能。
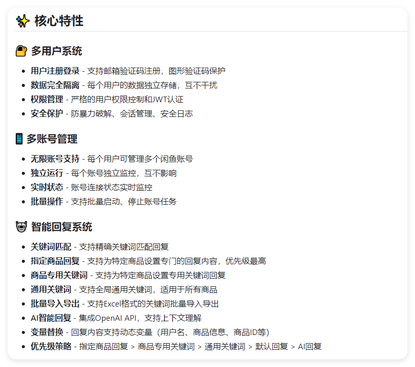
核心特性
这套系统集成了自动回复、自动发货、多账号管理、数据统计、商品搜索、多渠道通知等核心功能,并通过AI智能、关键词匹配与批量处理等技术,实现闲鱼交易全流程的自动化与高效化。 同时,它具备多用户权限管理、加密与异常监控等安全机制,以及现代化自适应界面,为用户提供安全、稳定、便捷的运营体验。
部署xianyu-auto-reply
Docker 一键部署(最简单)
前置条件,有一台安装了docker的机器,可以是服务器,也可以是nas
# 1. 创建数据目录
mkdir -p /data/docker/xianyu-auto-reply
cd /data/docker/xianyu-auto-reply
# 2. 一键启动容器
docker run -d \
--restart always \
-p 8080:8080 \
-v /data/docker/xianyu-auto-reply/:/app/data/ \
--name xianyu-auto-reply \
registry.cn-shanghai.aliyuncs.com/zhinian-software/xianyu-auto-reply:1.0
# 3.查看状态
docker ps
CONTAINER ID IMAGE COMMAND CREATED STATUS PORTS NAMES
d7e2db640239 registry.cn-shanghai.aliyuncs.com/zhinian-software/xianyu-auto-reply:1.0 "/app/entrypoint.sh" 3 hours ago Up 3 hours (healthy) 0.0.0.0:8080->8080/tcp xianyu-auto-reply
# 4. 访问系统
# http://localhost:8080
进入系统
浏览器中输入的IP+8080 就能看到界面
使用默认账号进行登录 , 用户名 admin 和密码是admin
修改默认密码
系统设置,密码设置
账号管理
如图点击后台的账号管理,有两种方式添加新账号,分别是扫码登录、手动输入
扫码登录之后,再账号列表里会有信息
手动获取cookie
打开闲鱼网页版,按 F12 进入开发者工具 goofish点com
登录账号,点击“网络”,筛选类型为“Fetch/XHR”
如下图:
把
商品管理
如图,点击“商品管理”再筛选账号,如果你有多个账号的话
可以管理商品
下面列表就会出现你出售的商品。
订单管理
如图,可以查看账号下所有的订单
自动回复
如图,点击自动回复、选择账号、选择商品, 关键字、自动回复的内容。
不仅可以添加文本关键字,也可以添加图片关键字
图片关键字
指定商品回复
商品列表(自动发货根据商品标题和商品详情匹配关键字)
卡券管理
自动发货
通知渠道
有消息可以发送到自己的聊天APP中
咸鱼商品搜索
随便输入一个关键字,搜索。
其他安装方法
Windows用户:
# 创建数据目录
mkdir xianyu-auto-reply
# 启动容器
docker run -d -p 8080:8080 -v %cd%/xianyu-auto-reply/:/app/data/ --name xianyu-auto-reply registry.cn-shanghai.aliyuncs.com/zhinian-software/xianyu-auto-reply:1.0
从源码构建部署
# 1. 克隆项目
git clone https://github.com/zhinianboke/xianyu-auto-reply.git
cd xianyu-auto-reply
# 2. 设置脚本执行权限(Linux/macOS)
chmod +x docker-deploy.sh
# 3. 一键部署(自动构建镜像)
./docker-deploy.sh
# 4. 访问系统
# http://localhost:8080
Windows用户:
# 使用Windows批处理脚本(推荐)
docker-deploy.bat
# 或者使用Git Bash/WSL
bash docker-deploy.sh
# 或者直接使用Docker Compose
docker-compose up -d --build
本地开发部署
# 1. 克隆项目
git clone https://github.com/zhinianboke/xianyu-auto-reply.git
cd xianyu-auto-reply
# 2. 创建虚拟环境(推荐)
python -m venv venv
source venv/bin/activate # Linux/macOS
# 或 venv\Scripts\activate # Windows
# 3. 安装Python依赖
pip install --upgrade pip
pip install -r requirements.txt
# 4. 安装Playwright浏览器
playwright install chromium
playwright install-deps chromium # Linux需要
# 5. 启动系统
python Start.py
# 6. 访问系统
# http://localhost:8080
最后
通过Docker部署开源的闲鱼自动回复系统,不仅可以节省大量的人工时间,还能提升平台互动效率,让你专注于其他更重要的事务。无论是小商家还是个人卖家,利用自动化工具都能更好地管理自己的闲鱼店铺。
希望本文能够为你搭建自动化回复系统提供帮助,让你轻松赚取更多收入。如果你在部署过程中遇到问题,欢迎在评论区留言,我们下次再见!




























暂无评论内容